-
96. Kim D, Oh J, Oh JG, Yang HY, Kim GJ, Lee TH, Lee BK, Park C, Nam DH, Molecular phylogeny and morphometric divergence of native Korean wild mice (Mus musculus), Lab Anim Res. (2026), 42(8):
Pubmed
-
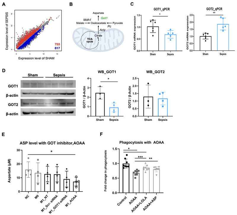
95. Lee MJ, Kim BM, Choi SR, Kim S, Park YJ, Kim Y-S, Choi K, Yune CJ, Chung TN, Bae J, Yun MJ, Jeon J, Lee HAR, Kim J, Kim DH, Noh JH, Park C, Choi S, Lee CH, Kim K, Role of Aspartate in Immune Response and Mortality in a Polymicrobial Sepsis Model: Insights from Metabolomics and Transcriptomics, Cells. (2026), 15(6): 513
Pubmed
-
-
93. YK Shin, JS Moon, SK Son, BN Lee, Park C, SH Kim, YC Lee, MS Kim, Selective HDAC4 inhibition by SP1-PTD promotes odontoblast differentiation, J. Appl. Oral Sci. (2025), 33(): e20250447
Pubmed
-
-
91. Kim YB, Cheon S, Yun SD, Kim S, Kim HG, Seo MJ, Chi WS, Yun CH, Sung BH, Park C, Yeom SJ, Genomic and Enzymatic Analysis of Polyethylene Biodegradation by Pseudomonas fluorescens JNU01 Isolated from Landfill Environments, Journal of Hazardous Materials Advances. (2025), 19(): 100857
-
90. Lee Y, Jo S, Lim MH, Hwang S, Jang S, Kim K, Yoon SJ, Sima J, Idda ML, Kim KM, Gorospe M, Park C, Noh JH, GRSF1 loss in THP-1 macrophages promotes senescence-associated transcription in neighboring fibroblasts, Scientific Reports. (2025), 15(): 29851
Pubmed
-
-
88. Kim HW, Lee J, Kim S, Yun SD, Kim KJ, Seo MJ, Son HF, Lee DJ, Park C, Chi WS, Yeom SJ, Exploring a novel metallophosphoesterase for polycarbonate degradation via transcriptome analysis, Journal of Hazardous Materials. (2025), 493(): 138330
Pubmed
-
87. Roh T, Ju S, Park SY, Ahn Y, Chung J, Nakano M, Ryu G, Kim YJ, Kim G, Choi H, Lee SG, Kim IS, Lee SI, Chung C, Shimizu T, Miyoshi E, Jung SS, Park C, Yamasaki S, Park SY, Jo EK., Fucosylated haptoglobin promotes inflammation via Mincle in sepsis: an observational study, Nat Commun. (2025), 16(): 1342
Pubmed
-
-
-
84. Kim YJ, Lee SG, Park SY, Jeon SM, Kim SI, Kim KT, Roh T, Lee SH, Lee MJ, Lee J, Kim HJ, Lee SE, Kim JK, Heo JY, Kim IS, Park C, Paik S, Jo EK, Ubiquitin regulatory X (UBX) domain-containing protein 6 is essential for autophagy induction and inflammation control in macrophages, Cellular & molecular immunology. (2024), 21(): 1441-1458
Pubmed
-
83. Hwang S, Heo BE, Nguyen TQ, Kim YJ, Lee SG, Huynh TH, Kim E, Jo SI, Baek MJ, Shin EK, Oh J, Park C, Yoon YJ, Park EJ, Kim KT, Ryoo S, Lee DG, Wood C, Woo M, Kim DD, Paik S, Jo EK, Jang J, Oh DC., Arenicolide Family Macrolides Provide a New Therapeutic Lead Combating Multidrug-resistant Tuberculosis, Angew Chem Int Ed Engl. (2024), (e202412994):
Pubmed
-
-
81. Leung YK, Lee SG, Wang J, Guruvaiah P, Rusch NJ, Ho SM, Park C, Kim K, The Loss of an Orphan Nuclear Receptor NR2E3 Augments Wnt/β-catenin Signaling via Epigenetic Dysregulation that Enhances Sp1-β catenin-p300 Interactions in Hepatocellular Carcinoma, Advance Science. (2024), 11(29):
Pubmed
-
80. Cho N, Kim YE, Lee Y, Choi DW, Park C, Kim JH, Kim KI, Kim KK, Effect of RNF113A deficiency on oxidative stress-induced NRF2 pathway, Animal Cells and Systems. (2024), 28(1): 261–271
Pubmed
-
-
78. Neupane S, Aryal Y P, Kwak HJ, Lee SG, Kim TY, Pokharel E, Kim JY, Kim JH, Sohn WJ, An SY, An CH, Jung JK, Ha JH, Yamamoto H, Cho SW, Lee S, Lee Y, Park KK, Min BK, Park C, Kwon TY, Cho SJ, Kim JY, Developmental roles of glomerular epithelial protein-1 in mice molar morphogenesis, Cell and tissue research (2024), 395(1): 53-62
Pubmed
-
77. Kim S, Noh JH, Lee MJ, Park YJ, Kim BM, Kim YS, Hwang S, Park C, Kim K, Effects of Mitochondrial Transplantation on Transcriptomics in a Polymicrobial Sepsis Model, International Journal of Molecular Sciences. (2023), 24(20): 15326
Pubmed